WF-system Demo description
WF-system. Demo description
Version 3.0
© 2004-2011, ZAO Runa. RUNA WFE is an open source system distributed under a LGPL license (http://www.gnu.org/licenses/lgpl.html).
Login to Demo Application
- Surf to http://wfdemo.runa.ru/wfe/
- Enter login and password
| A list of accounts (logins are case sensitive ): |
| Login | Name |
| julius | Gaius Julius Caesar |
| nero | Nero Claudius Caesar |
| cleopatra | Cleopatra VII The Daughter of the Pharaoh |
| octavia | Octavia Minor |
| caligula | Gaius Iulius Germanicus |
| tiberius | Tiberius Claudius Drusus |
| marcus | Marcus Aurelius Antoninus |
| gaiua | Gaiua Flavius Valerius Constantinus |
| attila | Attila the King of Huns |
All logins password is 123
| A list of demo groups and group members: |
| Group | Members |
| manager |
|
| human resource |
|
| bookkeeper |
|
| staff |
|
| all | all groups and all users |
Menu items:
- Tasks – allows to work with actors tasks
- Start process – allows to start business process, view permissions on business process definition, view the business process graph
- Started processes - allows to view process instance states and variables
- System – allows to manage system permissions (Not visible if permission denied)
- Executors – allows to manage executor permissions, manage executor properties
A list of demo processes:
- Hello World
- Overtime Work
- vacation
- Business Trip
- File Upload
- Report
- Text File Creation
- Timer
- MainProcesses with SubProcess
- MultiInstanceProcess with MultiInstanceSubProcess
Notes:
Only managers (julius, nero) have the rights to start processes “over time work ” and “business trip ”.
All actors can start the process “vacation ”.
The boss of gaiua is julius, the boss of marcus and attila is nero. Organization function determines boss of the employee. This function is used in “vacation” process.
An example of login screen:
Demo Processes
Over time work
Description:
Manager asks the employee for overtime work. The employee accepts or declines the proposal. After that the manager receives the notification of acceptance or rejection.
The business process graph:
How to play the business process:
- Log in as member of manager group (e.g. Julius)
- Click menu item “Start process”
- Click “Overtime Work” to start the process
Start form will appear.
- Choose an employee, which will receive proposal for an overtime work (e.g. Gaiua)
- Enter the time interval for the overtime work (e.g. 20.12.2005 22:30 - 20.12.2005 23:30)
- Fill the fields «reason» and «comment»
- Click “Start”
The new instance of “Overtime Work” business process will be created and the employee (Gaiua) will receive task.
- Click “Logout”
- Log in as employee, selected on the start form (Gaiua).
- Click the “make a decision” task.
- Choose “accept” or “decline” (e.g. “accept”), fill the «comment» field and click «Task is done».
- Logout
- Log in as the actor, which started the process (Julius)
- Click on task “Notify for acceptance”.
- By clicking “Task is done” you’ll finish the process.
Note. To monitor process click on “Started processes” menu item
and then click on instance
Vacation
Description:
An employee requests for vacation. The boss accepts or declines the request. If the request is rejected, the employee receives notification and business process ends. If the request is approved, the human resource inspectors receives task “check rules and technologies”. Human resource inspector checks business process data. If check result is negative, the business process returns to the “evaluate a request” state (the loop example). Boss accepts or declines the request. If the check result is positive, the business process sends task for hardcopy request submission and official order issuing. Employee receives task “submit the written request for a vacation to the human resource department”, the human resource inspector receives task “receive a written request from employee” concurrently. Upon completion the task the human resource inspector receives next task “make an official order”. After all these tasks are done, the business process ends.
Note. Organization function determines boss for every actor. Actors with login names starting with “g” have boss julius, the others – nero.
The business process graph:
How to play the business process:
- Log in as member of staff group (e.g. Marcus)
- Click on the menu item “Start process”
- Click “Start” for “Vacation”
- Start form will appeared. In this form:
- Enter the time interval for the vacation
- Fill the fields «reason» and «comment»
- Click “Start”
The new instance of “Vacation” business process will start and boss will receive the “evaluate a request” task. The boss of Marcus is Nero
- Click “Logout”
- Login as Nero
- Click on “evaluate a request” task
- Choose “accept”, fill the «boss comment» and click «Task is done»
- Click “Logout”
- Login as member of the “human resource” group. (Cleopatra)
- Click “check rules and technologies” task
- Choose “correct”, fill the “human resource inspector comment” and click “Task is done”
- Click on “Receive a written request” task
- Click “Task is done”
- Login as Marcus. Click on “Submit a written request” task and then click “Task is done”
- Login as Cleopatra. Click on “Make an official order” task.
- The form will appeared. In this form:
- Fill the “Official order number” field
- Fill the “Official order date” field
- Click “Task is done”
The business process ends.
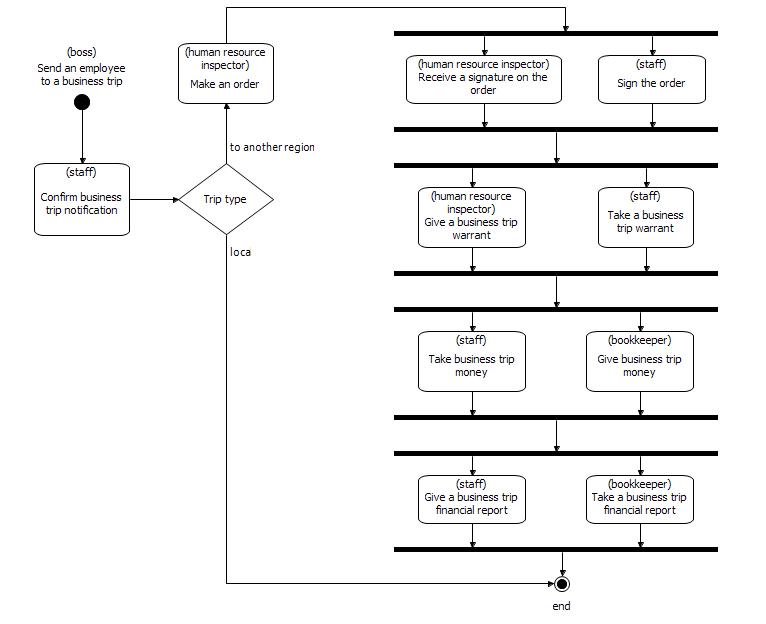
Business trip
Note. This process is quite complex. This documentation contains only short description and the business process graph.
A short description:
A manager sends an employee to a business trip. The employee receives notification. If the business trip is local, the business process ends. If business trip type is “to another region”, a human resource inspector receives task “make an official order”. The employee receives task “sign an order” and human resource inspector receives a task “receive a signature on the order” concurrently. Employee receives task “receive a business trip warrant” and inspector receives a task “give a business trip warrant”. Bookkeeper issues and employee receives the business trip money. After employee returns from the business trip, employee submits and bookkeeper receives the business trip financial report. The business process ends.
The business process graph:
Upload a file
A short description:
In the start form of the process the user uploads a file. Then in the first task of this business process a user downloads the uploaded file.
The business process graph:
Running business process:
- Login as user that is in manager group (e.g. Julius)
- Click on "Start process" menu item
- Find "UploadFile" process in the list and click the name of the process
- In the start form browse the uploading file and click "Start" button
- The business process will start and a new task will appear on the Julius task list
- Open the task. If you click the file name in the task form, you will trigger the file download.
- Click "Task is done" to finish the process.
Report
A short description: A manager asks to prepare a report. One of the employees prepares it and the manager reads it.
The business process graph:
Running business process:
- Login as user that is in manager group (e.g. Julius)
- Click on "Start process" menu item
- Find "Report" process in the list and click the name of the process
- In the start form type the theme of the report
- The business process will start and all the staff group members will recieve a new task
- Login as staff member (e.g. Marcus)
- Open the task "make report". In the task form enter report text and then press "Task is done" button
- Login as Julius. Open the task "read report".
- Click "Task is done" to finish the process.
Text File Creation
A short description: A user inputs text information. A bot creates a text file with it. The user reads or saves the file on the disk. The business process graph:
Running business process:
- Login as user that is in manager group (e.g. Julius)
- Click on "Start process" menu item
- Find "TextFileCreation" process in the list and click the name of the process
- In the start form enter the parameters and text. Click "Start" button
- Click the "tasks" menu. Open the task "read or save file". Read or save file.
- Click "Task is done" to finish the process
TimerDemo
A short description:
To add a timer to a state you need to add a timer element to a state in the graphical process designer. A user runs the process, the control goes to "before timer triggered" state. If the user completes the task in 3 minutes period, the process will end, else the control will come to "after timer triggered" state.
The business process graph:
Running business process:
- Login as user that is in manager group (e.g. Julius)
- Click on "Start process" menu item
- Find "TimerDemo" process in the list and click the name of the process. The process will start.
- "Before timer trigger" task will appear in the task list. After 3 minutes, it will dissapear and "After timer trigger" will be in the list instead.
- Open the "After timer trigger" and click "Task is done" to finish the process
MainProcess with SubProcess
Any process many be included into other process as its subprocess. A subprocess can be independent (that means it can be run without parent processes) or dependent from its parent (that means it cannot exist without parent context). One and the same subprocess may be included into several different processes.
There's a subprocess element in graphical process designer to manage subprocess in the process graph. See Graphical Process Designer User Guide for details.
An example of MainProcess (left) and SubProcess (right) graphs:
- Login as user that is in manager group (e.g. Julius)
- Click on "Start process" menu item
- Find "MainProcess" process in the list and click the name of the process. The process will start.
- On the "before subprocess" task form click "Task is done"
- Find tasks that belong to the MainProcess instance in the task list. In fact these tasks belong to subprocess SubProcess, but in the "Process Definition" column you will see the name of the parent process. Do the subprocess tasks by opening them and clicking "Task is done" button. Then do the last parent process task "after subprocess". The process will be over.
- If you want to view the process properties, go to "Started processes". Open just finished MainProcess instance. On the process graph click on the subprocess state and the page with subprocess instance properties will appear.
MultiInstanceProcess with MultiInstanceSubProcess
In case when it's necessary to perform one and the same actions sequence with a list of variable values a multi-instance subprocess is created. For every such process instance the number of multi-instance subprocess instances started will much the number of values in the multi-instance variable list. For example, the customer has several addresses and it's necessary to form a delivery suborder to each address in one order context. The multi-instance variable will contain the list of customer addresses. The number of multi-instance subprocesses started from the parent process instance will be equal to the number of customer addresses in the list. Each subprocess will contain a variable with one of the addresses. The type of multi-instance variable in the parent process must be StringArray, in the subprocess it is String.
See Graphic Process Designer User Guide for information on how to create multi-instance subprocess on the graph and map variables.
An example of MultiInstanceProcess (left) and MultiInstanceSubProcess (right) graphs:
- Login as user that is in manager group (e.g. Julius)
- Click on "Start process" menu item
- Find "MultiInstanceProcess" process in the list and click the name of the process.
- Choose the number of customer addresses (that is the number of subprocesses to start) on the start form and click "Start".
- Open the "confirm order" task form from the task list and click "Task is done"
- To see the started subprocess and its properties, go to "Started processes" and open one of MultiInstanceSubProcess instances. Check out the address variable value. Then open another instance of MultiInstanceSubProcess and check out the address value there. The list of all addresses can be found in MultiInstanceProcess instance variable.
- Go to the task list and "form an order" for each subprocess.
- The process is finished.
- Find tasks that belong to the MainProcess instance in the task list. In fact these tasks belong to subprocess SubProcess, but in the "Process Definition" column you will see the name of the parent process. Do the subprocess tasks by opening them and clicking "Task is done" button. Then do the last parent process task "after subprocess". The process will be over.
- If you want to view the process properties, go to "Started processes". Open just finished MainProcess instance. On the process graph click on the subprocess state and the page with subprocess instance properties will appear.



















